首页
关于协会
协会简介
协会章程
会费标准
入会指南
会员管理办法
协会要闻
政策法规
通知公告
新闻资讯
采购需求
联系我们
当前位置:
首页
>
通知公告
> 工信部:工业互联网专项工作组2022年工作计划
通知公告
关于协会
协会要闻
政策法规
通知公告
新闻资讯
采购需求
联系我们
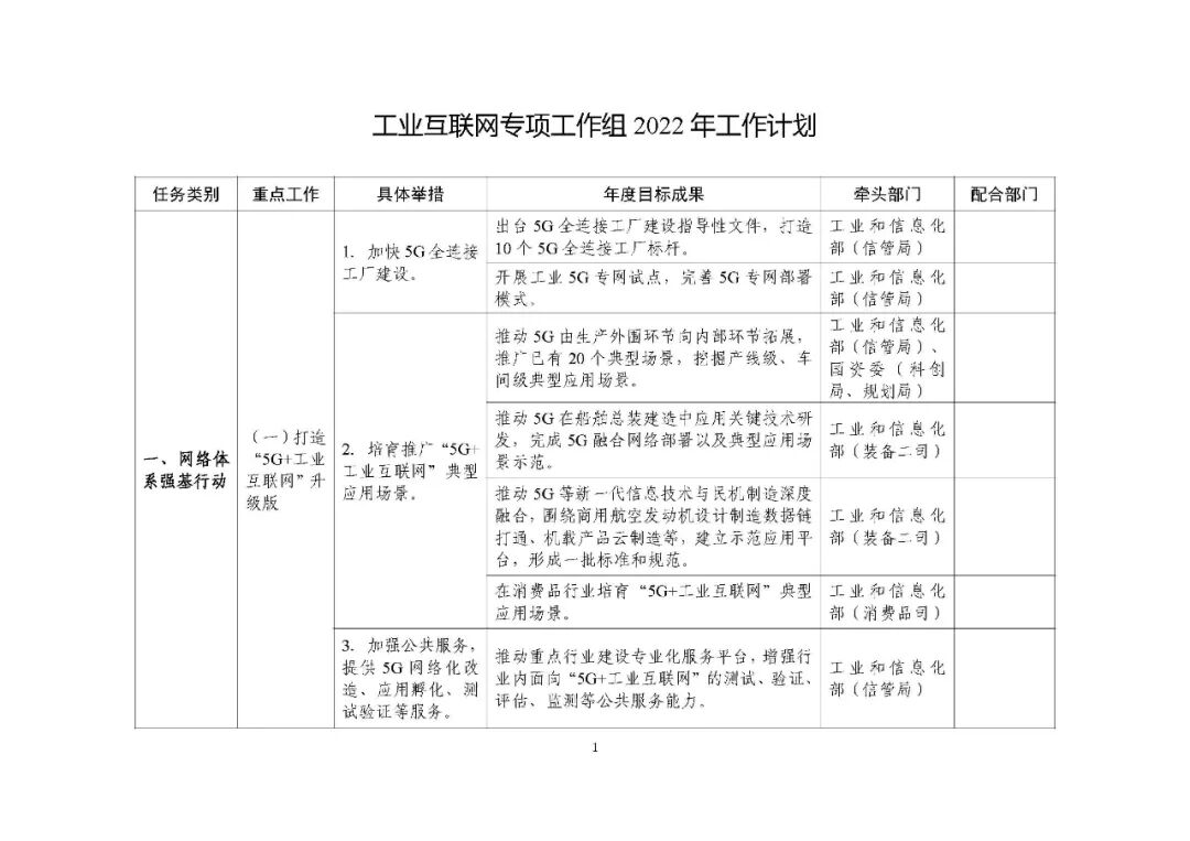
工信部:工业互联网专项工作组2022年工作计划
2022-04-19 09:27:49 来源:
工厅信管〔2022〕256号
工业互联网专项工作组成员单位办公厅(办公室、综合司):
经商各单位同意,现将《工业互联网专项工作组2022年工作计划》印发给你们,请认真抓好落实。
工业互联网专项工作组办公室
2022年4月6日
上一篇:
关于组织申报2022年技术改造设备奖补资金项目的通知
下一篇:
工业互联网专项工作组工作计划出炉,支持符合条件企业上市