首页
关于协会
协会简介
协会章程
会费标准
入会指南
会员管理办法
协会要闻
政策法规
通知公告
新闻资讯
采购需求
联系我们
当前位置:
首页
>
通知公告
> 装备发展部:关于加强“十四五”期间装备采购竞争性谈判工作的措施要求(公开版)
通知公告
关于协会
协会要闻
政策法规
通知公告
新闻资讯
采购需求
联系我们
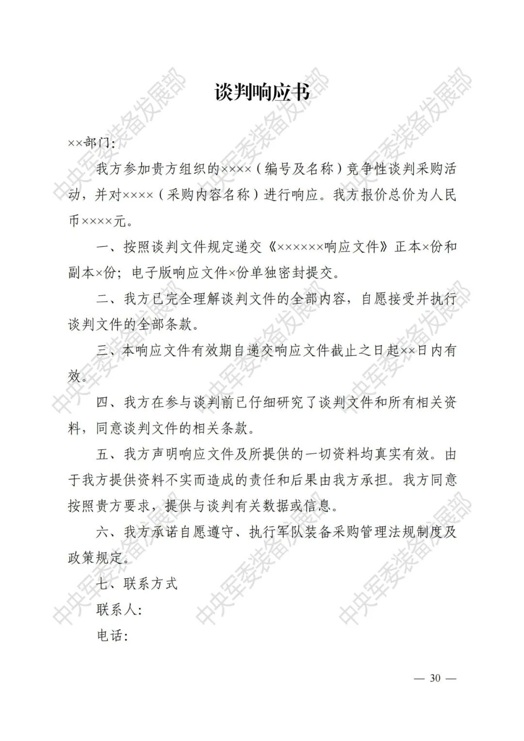
装备发展部:关于加强“十四五”期间装备采购竞争性谈判工作的措施要求(公开版)
2022-04-19 09:24:44 来源:
上一篇:
关于印发《“十四五”现代能源体系规划》的通知
下一篇:
关于组织申报2022年技术改造设备奖补资金项目的通知